CXCH7638MTD适合于低成本,高精度要求的恒流恒压(CC/CV)应用。恒流恒压环无语光耦,TL431 和补偿电路,内部集成 700V功率管,降低系统的成本。CXCH7638MTD可以满足输出电压±5%的量产精度。极低的启动电流,准谷底检测可以轻松满足 EPA2.0 的低效要求。输出线缆的电压补偿可以根据客户的要求进行调节,大大方便了客户对系统的设计。
CXCH7638MTD 还集成了多种保护功能:欠压锁定,前沿消隐,过压保护,过流保护,环路开路保护,输出短路保护,极大增加系统的稳定性。CXCH7638MTD 是 DIP-8 的封装,内置 2N60、4N60 功率 MOS 管
 
                           - 
                                     
[ CXCH7638MTD ]
 
目录
7.相关产品
产品概述 返回TOP
CXCH7638MTD适合于低成本,高精度要求的恒流恒压(CC/CV)应用。恒流恒压环无语光耦,TL431 和补偿电路,内部集成 700V功率管,降低系统的成本。CXCH7638MTD可以满足输出电压±5%的量产精度。极低的启动电流,准谷底检测可以轻松满足 EPA2.0 的低效要求。输出线缆的电压补偿可以根据客户的要求进行调节,大大方便了客户对系统的设计。
CXCH7638MTD 还集成了多种保护功能:欠压锁定,前沿消隐,过压保护,过流保护,环路开路保护,输出短路保护,极大增加系统的稳定性。CXCH7638MTD 是 DIP-8 的封装,内置 2N60、4N60 功率 MOS 管
产品特点 返回TOP
±5%的恒压精度,±10%的恒流精度
内置功率 MOS 管
频率随即抖动低 EMI 干扰
可调节输出线补偿电压
低启动电流(5μA)
内置软起动
内置输入电压补偿
逐周期的电流限制
反馈过压保护(OVP)
反馈环路开路保护
输出短路保护
内置 MOS 功率管
适合于做 5V/2A 充电器
应用范围 返回TOP
手机或无线电话充电器
小功率适配器
小功率 LED
技术规格书(产品PDF) 返回TOP
需要详细的PDF规格书请扫一扫微信联系我们,还可以获得免费样品以及技术支持!
 
产品封装图 返回TOP

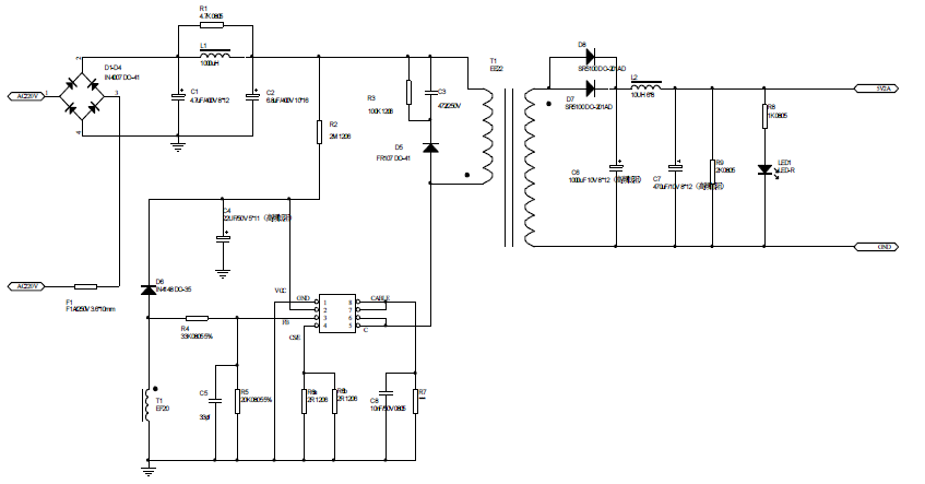
电路原理图 返回TOP

相关芯片选择指南 返回TOP 更多同类产品......
| 
			 型号  | 
			
			 输入电压  | 
			
			 输出电压  | 
			
			 输出电流  | 
			
			 适用范围  | 
			
			 封装  | 
		|
| 
			 180V~264V  | 
			
			 5V~5.5V  | 
			
			 500mA  | 
			
			 68  | 
			
			 手机等数码产品 充电器、适配器、标准和辅助供电模块  | 
			
			 SOP-8  | 
		|
| 
			 180V~264V  | 
			
			 5V~5.5V  | 
			
			 500mA~1A  | 
			
			 78  | 
			
			 手机等数码产品 充电器、适配器、标准和辅助供电模块  | 
			
			 SOP-8/DIP-8  | 
		|
| 
			 180V~264V  | 
			
			 5V~5.5V  | 
			
			 500mA~1A  | 
			
			 72  | 
			
			 手机等数码产品 充电器、适配器、标准和辅助供电模块  | 
			
			 SOP-8  | 
		|
| 
			 90V~264V  | 
			
			 5V  | 
			
			 500mA/1A  | 
			
			 78  | 
			
			 手机等数码产品 充电器、适配器、线性电源  | 
			
			 DIP-8/SOP-8  | 
		|
| 
			 90V~264V  | 
			
			 5V  | 
			
			 500mA  | 
			
			 80  | 
			
			 手机等数码产品 充电器、适配器、线性电源  | 
			
			 SOP-8  | 
		|
| 
			 90V~264V  | 
			
			 5V  | 
			
			 1A  | 
			
			 80  | 
			
			 手机等数码产品 充电器、适配器、线性电源  | 
			
			 SOP-8  | 
		|
| 
			 90V~264V  | 
			
			 5V  | 
			
			 500mA/1A  | 
			
			 80  | 
			
			 手机等数码产品 充电器、适配器、线性电源  | 
			
			 DIP-8/SOP-8  | 
		|
| 
			 90V~264V  | 
			
			 5V  | 
			
			 500mA/1A  | 
			
			 80  | 
			
			 手机等数码产品 充电器、适配器、线性电源  | 
			
			 SOP-8  | 
		|
| 
			 90V~264V  | 
			
			 5V  | 
			
			 2A  | 
			
			 80  | 
			
			 手机等数码产品 充电器、适配器、线性电源  | 
			
			 DIP-8  | 
		|
| 
			 90V~264V  | 
			
			 5V  | 
			
			 1A  | 
			
			 80  | 
			
			 手机等数码产品 充电器、适配器、线性电源  | 
			
			 SOP-8  | 
		|
| 
			 90V~264V  | 
			
			 5V  | 
			
			 1.8A  | 
			
			 80  | 
			
			 手机等数码产品 充电器、适配器、线性电源  | 
			
			 SOP-8  | 
		|
| 
			 90V~264V  | 
			
			 5V  | 
			
			 2A  | 
			
			 80  | 
			
			 手机等数码产品充电器、适配器、线性电源  | 
			
			 DIP-8  | 
		|
| 
			 90V~264V  | 
			
			 5V  | 
			
			 /  | 
			
			 80  | 
			
			 CC/CV电池充电器、数码产品充电器、PDA充电器  | 
			
			 SOP-7  | 
		|
| 
			 90V~264V  | 
			
			 5V  | 
			
			 /  | 
			
			 80  | 
			
			 CC/CV电池充电器、数码产品充电器、PDA充电器  | 
			
			 SOP-7  | 
		|
| 
			 90V~264V  | 
			
			 5V  | 
			
			 /  | 
			
			 80  | 
			
			 手机等数码产品 充电器、适配器、线性电源  | 
			
			 SOP-7  | 
		|
| 
			 90V~264V  | 
			
			 5V  | 
			
			 /  | 
			
			 80  | 
			
			 手机等数码产品 充电器、适配器、线性电源  | 
			
			 SOP-7  | 
		|
| 
			 90V~264V  | 
			
			 5V  | 
			
			 /  | 
			
			 80  | 
			
			 手机等数码产品 充电器、适配器、线性电源  | 
			
			 SOP-7  | 
		|
| 
			 90V~264V  | 
			
			 5V  | 
			
			 /  | 
			
			 80  | 
			
			 CC/CV电池充电器、数码产品充电器、PDA充电器  | 
			
			 SOP-8  | 
		|
| 
			 90V~264V  | 
			
			 5V  | 
			
			 1.5A  | 
			
			 80  | 
			
			 CC/CV电池充电器、数码产品充电器、PDA充电器  | 
			
			 SOP-8  | 
		|
| 
			 90V~264V  | 
			
			 5V  | 
			
			 1.0A  | 
			
			 80  | 
			
			 CC/CV电池充电器、数码产品充电器、PDA充电器  | 
			
			 DIP-8  | 
		|
| 
			 90V~264V  | 
			
			 5V  | 
			
			 1.5A  | 
			
			 80  | 
			
			 CC/CV电池充电器、数码产品充电器、PDA充电器  | 
			
			 DIP-8  | 
		|
| 
			 90V~264V  | 
			
			 5V  | 
			
			 4A  | 
			
			 80  | 
			
			 CC/CV电池充电器、数码产品充电器、PDA充电器  | 
			
			 SOP-8  | 
		|
| 
			 90V~264V  | 
			
			 5V  | 
			
			 4A  | 
			
			 80  | 
			
			 CC/CV电池充电器、数码产品充电器、PDA充电器  | 
			
			 DIP-8  | 
		|
| 
			 型号  | 
			
			 输入电压  | 
			
			 VDD输入电压  | 
			
			 工作电流  | 
			
			 开关频率  | 
			
			 适用范围  | 
			
			 封装  | 
		
| 
			 90V~264V  | 
			
			 -0.3~30V  | 
			
			 3mA  | 
			
			 50KHz  | 
			
			 手机等数码产品 充电器、适配器、线性电源  | 
			
			 DIP-8  | 
		|
| 
			 90V~264V  | 
			
			 -0.3~30V  | 
			
			 2mA  | 
			
			 50KHz  | 
			
			 适配器、开放式电源  | 
			
			 DIP-8  | 
		|
| 
			 CXCH7652CM  | 
			
			 90V~264V  | 
			
			 -0.3~30V  | 
			
			 2mA  | 
			
			 50KHz  | 
			
			 机顶盒电源、数码相机、摄像机适配器、电脑、液晶电视待机电...  | 
			
			 DIP-8  | 
		
| 
			 90V~264V  | 
			
			 -0.3~30V  | 
			
			 2mA  | 
			
			 50KHz  | 
			
			 DIP-8  | 
		||
| 
			 90V~264V  | 
			
			 -0.3~30V  | 
			
			 2mA  | 
			
			 50KHz  | 
			
			 机顶盒电源、数码相机、摄像机适配器、电脑、液晶电视待机电...  | 
			
			 DIP-8  | 
		|
| 
			 90V~264V  | 
			
			 -0.3~32V  | 
			
			 1.6mA  | 
			
			 50KHz  | 
			
			 DIP-8  | 
		||
| 
			 90V~264V  | 
			
			 -0.3~32V  | 
			
			 1.6mA  | 
			
			 50KHz  | 
			
			 DIP-8  | 
		||
| 
			 90V~264V  | 
			
			 -0.3~30V  | 
			
			 2mA  | 
			
			 50KHz  | 
			
			 DIP-8  | 
		||
| 
			 90V~264V  | 
			
			 30V  | 
			
			 2mA  | 
			
			 50KHz  | 
			
			 DIP-8  | 
		||
| 
			 90V~264V  | 
			
			 30V  | 
			
			 2mA  | 
			
			 50KHz  | 
			
			 机顶盒电源、数码相机、摄像机适配器、电脑、液晶电视待机电...  | 
			
			 DIP-8  | 
		|
◀ 上一篇:2A充电器驱动低成本高精度恒流恒压CC/CV高性能高性价比AC/DC电源管理IC原边控制CXCH7637CTS外置线损补偿限流过温过压保护
下一篇▶:原边控制恒流恒压CXCH7639BTS低功耗高性能PFM模式AC/DC芯片不连续模式的反激电源用于充电器和适配器双极型晶体管驱动可调线网补偿强噪声抑制能力
| 推荐信息 | 
|---|
[/e:loop]  | 
              
| 头条信息 | 
|---|



